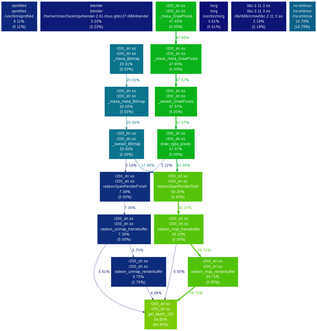
oprofiled blender
oblender.png (image/png), 120.92 KB, created by smoki on 2012-01-16 16:36:23 UTC
(hide)
 
Creator: smoki
Created: 2012-01-16 16:36:23 UTC
Size: 120.92 KB
Actions: View
Attachments on bug 44499: 55178 | 55179 | 55180 | 55655 | 55656 | 71848 | 72075 | 72076

Use of freedesktop.org services, including Bugzilla, is subject to our Code of Conduct. How we collect and use information is described in our Privacy Policy.